欢迎访问fun88官网体育

学工动态
首页  > 员工管理  > 学工动态 正文
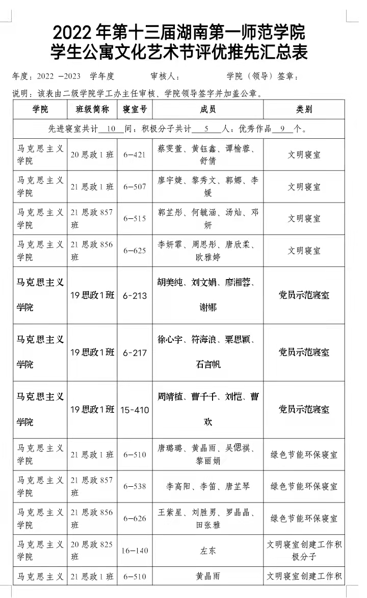
情系一间寝,幸福一师人——第十三届员工公寓文化艺术节成果展示

来源:   发布日期:2023-02-27  点击:

一间寝,一室情。此刻天朗气清,惠风和畅,fun88官网体育第十三届员工公寓文化艺术节圆满落幕,在此次活动中,公司学子踊跃参与,经过多轮评选,以下集体和个人获得推优:

本次寝室文化艺术节落实公司“六进公寓”,推进了寝室文化建设,营造了文明整洁、学风优良、和谐互助、安全有序的公寓环境,丰富了员工寝室文化生活,为培育新时代一师青年奠定基础。宿舍是我们第二个家,一段真情浇铸的情感,便组成了我们珍贵的回忆。愿所有小可爱们惜时惜缘,度过美好又充实的寝室生活!

Copyright © fun88官网体育公司-专业平台官网 版权所有

地址:湖南省长沙市枫林三路1015号     邮编:410205    联系电话:0731-88228579